It's been three weeks since my PhD defence. I'm supposed to work on an article revision, but I'm still in vacation mode (I'm, afterall, on a rare three-months leave). So instead, I decide to upload the propositions that accompany my thesis.
I heard that in the old days, the propositions were the thesis and the book was the supplement. Anyway, they're a series of statement that we're supposed to offer based on our research or observations, and they're supposed to be challenging the generally accepted knowledge, refutable, and dependable. Inspired by this, I made a rather lengthy explanation of my propositions as an exercise for my defence. So here goes.
1. Rubber seed can provide for half of the required protein source for animal feed in Central Kalimantan, Indonesia. (This thesis)
In 2014, there were 108,000 ruminants, 8.3 million chicken, and 183,500 pigs in Central Kalimantan (BPS Kalimantan Tengah 2014). This translates to 61,600 tonnes protein requirement. Rubber seed can potentially provide 32,000 tonnes protein, collected from 268,800 hectares of rubber plantations, and equals to 51% of the required protein source for animal feed in Central Kalimantan.
2. Selective hydrolysis of agro-industrial residues using proteases can produce hydrolysates with twice the concentration of hydrophobic amino acids as in the starting materials. (This thesis)
The complete discussion can be found in the article by Widyarani et al. (2016).
3. As the difference between Western and Asian cuisines can be broken down into flavour compounds (Ahn et al. 2011), gastronomy may also have a genetic basis.
I think we agree, even if only by hunch, that Western and Asian foods are different. Why a certain ingredient combination is favoured in one region and another combination is favoured in another maybe just a happenstance. However, Ahn et al. (2011) used a large recipe database and mapped the flavour compounds in the culinary ingredients to make networks of shared compounds, and they found that “Western cuisines show a tendency to use ingredient pairs that share many flavor compounds,” while “East Asian cuisines tend to avoid compound sharing ingredients.” So the proposition refers to the ingredient selection in Western and Asian cuisines. A chef preparing a Western cuisine would select, for instance two ingredients with a lot of molecule X. On the other hand, a chef preparing Asian cuisine would select one ingredient with a lot of X molecule and a second ingredient with a lot of Y molecule. This suggests that perceptions of these molecules may be different for Western and Asian people, at least once upon a time when we haven’t been exposed to globalisation. Several recent studies show that genetic may be responsible to reception of flavours and perception of odours (Eriksson et al. 2012; Newcomb, Xia, and Reed 2012; Jaeger et al. 2013; Knaapila et al. 2012). This might explain for example why some people like cilantro while others dislike it. These findings may help us understanding the science of gastronomy and creating ‘better’ food—probably even tailor-made to genes. They may also add to the understanding of food allergy and why certain types prevail in one group of people but not in the other.
4. Including viruses in the phylogenetic tree of life (Nasir and Caetano-Anollés 2015) may not be scientifically correct, but could give a better understanding of their origin and evolution offering practical benefits in medicine and ecology.
Nasir and Caetano-Anollés (2015) analysed and classified viruses and single cell organisms based on protein structures called “folds”. These structures are conserved in cells and viruses, enable investigation of their evolutionary histories. Viruses are often classified as non-living things because they cannot reproduce independently but require assistance from “living” hosts. However, viruses have genetic materials (and do replicate, albeit with help) and can evolve as more complex organisms do. This comparison enables the mapping of viruses into what the authors proposed as the universal tree of life, consequently also classified viruses as living things. Whether this is appropriate is more of a philosophical debate than a “hard” scientific one. However, the understanding of virus’ evolution will give new insights into the role of viruses in different aspect of life, the benefit outweighs the glitch of classification inconsistency.
5. The definition of insanity as doing the same thing over and over and expecting it to come out different does not apply to working with biomass.
One of the main principles of scientific methods is reproducibility. Reproducible experiment or study means that if said experiment/study is repeated in the exact manner as the previous—whether by the same researcher or someone else—it will yield the same result. ‘Doing the same thing over and over and expecting it to come out different’ is exactly the opposite of reproducibility. As a scientist, whenever I repeat an experiment, I want exactly the same result as my previous experiment to have a solid data. Unfortunately with biomass—be it microorganisms or plant or animal parts—this is often not the case. Cells might respond differently to even slight changes in the environment. Plant and animal parts are not homogenous, no matter how careful your sample pre-treatment was. In general, 10% standard deviation will make me happy.
By the way, the original phrasing of this proposition was:
Marieke asked two questions about this proposition. I of course mentioned 2001, which I think is an important milestone (That was the word I was looking for. Milestone! Aaaarggghhh!). I totally forgot about The Martian, which was a perfect example of biorefinery (comapred to Back to the Future 2 which I proposed). All in all we spent about five minutes discussing books and movies and I think that was really cool.
I heard that in the old days, the propositions were the thesis and the book was the supplement. Anyway, they're a series of statement that we're supposed to offer based on our research or observations, and they're supposed to be challenging the generally accepted knowledge, refutable, and dependable. Inspired by this, I made a rather lengthy explanation of my propositions as an exercise for my defence. So here goes.
1. Rubber seed can provide for half of the required protein source for animal feed in Central Kalimantan, Indonesia. (This thesis)
In 2014, there were 108,000 ruminants, 8.3 million chicken, and 183,500 pigs in Central Kalimantan (BPS Kalimantan Tengah 2014). This translates to 61,600 tonnes protein requirement. Rubber seed can potentially provide 32,000 tonnes protein, collected from 268,800 hectares of rubber plantations, and equals to 51% of the required protein source for animal feed in Central Kalimantan.
2. Selective hydrolysis of agro-industrial residues using proteases can produce hydrolysates with twice the concentration of hydrophobic amino acids as in the starting materials. (This thesis)
The complete discussion can be found in the article by Widyarani et al. (2016).
3. As the difference between Western and Asian cuisines can be broken down into flavour compounds (Ahn et al. 2011), gastronomy may also have a genetic basis.
I think we agree, even if only by hunch, that Western and Asian foods are different. Why a certain ingredient combination is favoured in one region and another combination is favoured in another maybe just a happenstance. However, Ahn et al. (2011) used a large recipe database and mapped the flavour compounds in the culinary ingredients to make networks of shared compounds, and they found that “Western cuisines show a tendency to use ingredient pairs that share many flavor compounds,” while “East Asian cuisines tend to avoid compound sharing ingredients.” So the proposition refers to the ingredient selection in Western and Asian cuisines. A chef preparing a Western cuisine would select, for instance two ingredients with a lot of molecule X. On the other hand, a chef preparing Asian cuisine would select one ingredient with a lot of X molecule and a second ingredient with a lot of Y molecule. This suggests that perceptions of these molecules may be different for Western and Asian people, at least once upon a time when we haven’t been exposed to globalisation. Several recent studies show that genetic may be responsible to reception of flavours and perception of odours (Eriksson et al. 2012; Newcomb, Xia, and Reed 2012; Jaeger et al. 2013; Knaapila et al. 2012). This might explain for example why some people like cilantro while others dislike it. These findings may help us understanding the science of gastronomy and creating ‘better’ food—probably even tailor-made to genes. They may also add to the understanding of food allergy and why certain types prevail in one group of people but not in the other.
4. Including viruses in the phylogenetic tree of life (Nasir and Caetano-Anollés 2015) may not be scientifically correct, but could give a better understanding of their origin and evolution offering practical benefits in medicine and ecology.
Nasir and Caetano-Anollés (2015) analysed and classified viruses and single cell organisms based on protein structures called “folds”. These structures are conserved in cells and viruses, enable investigation of their evolutionary histories. Viruses are often classified as non-living things because they cannot reproduce independently but require assistance from “living” hosts. However, viruses have genetic materials (and do replicate, albeit with help) and can evolve as more complex organisms do. This comparison enables the mapping of viruses into what the authors proposed as the universal tree of life, consequently also classified viruses as living things. Whether this is appropriate is more of a philosophical debate than a “hard” scientific one. However, the understanding of virus’ evolution will give new insights into the role of viruses in different aspect of life, the benefit outweighs the glitch of classification inconsistency.
5. The definition of insanity as doing the same thing over and over and expecting it to come out different does not apply to working with biomass.
One of the main principles of scientific methods is reproducibility. Reproducible experiment or study means that if said experiment/study is repeated in the exact manner as the previous—whether by the same researcher or someone else—it will yield the same result. ‘Doing the same thing over and over and expecting it to come out different’ is exactly the opposite of reproducibility. As a scientist, whenever I repeat an experiment, I want exactly the same result as my previous experiment to have a solid data. Unfortunately with biomass—be it microorganisms or plant or animal parts—this is often not the case. Cells might respond differently to even slight changes in the environment. Plant and animal parts are not homogenous, no matter how careful your sample pre-treatment was. In general, 10% standard deviation will make me happy.
By the way, the original phrasing of this proposition was:
Whoever agrees that ‘the definition of insanity is doing the same thing over and over and expecting it to come out different’ clearly has never worked with biomass.The phrase ‘the definition of insanity is doing the same thing over and over and expecting it to come out different’ is often attributed to Albert Einstein, but almost definitely not his. But still it’s being used over and over because Einstein is famous for his wittiness on the internet *chuckle*
6. Science-fiction overestimated our progress in space travel and the quest for unlimited energy, but underestimated our progress in information technology.
21 October 2015 was the day Doc Brown and Marty McFly was supposed to arrive on their journey to the future. Jimmy Kimmel even invited Doc and Marty to his show.
On that day, we were supposed to have hoverboards and flying cars that use banana peels as fuel. If Arthur C. Clarke and Stanley Kubrick were to be referred, we should already had a habitat on the Moon. Neither of these had come to fruition, and energy crisis is not something that we can remove from our dictionary anytime soon. We, however, do have phones that enable us to watch TV shows in toilets and enable astrophysicists to triangulate complex equations, although the former use is more to be expected. Our achievements in information (Montuschi et al. 2014) are something that even Clarke or Kubrick or Douglas Adams had not had imagined.
Marieke asked two questions about this proposition. I of course mentioned 2001, which I think is an important milestone (That was the word I was looking for. Milestone! Aaaarggghhh!). I totally forgot about The Martian, which was a perfect example of biorefinery (comapred to Back to the Future 2 which I proposed). All in all we spent about five minutes discussing books and movies and I think that was really cool.
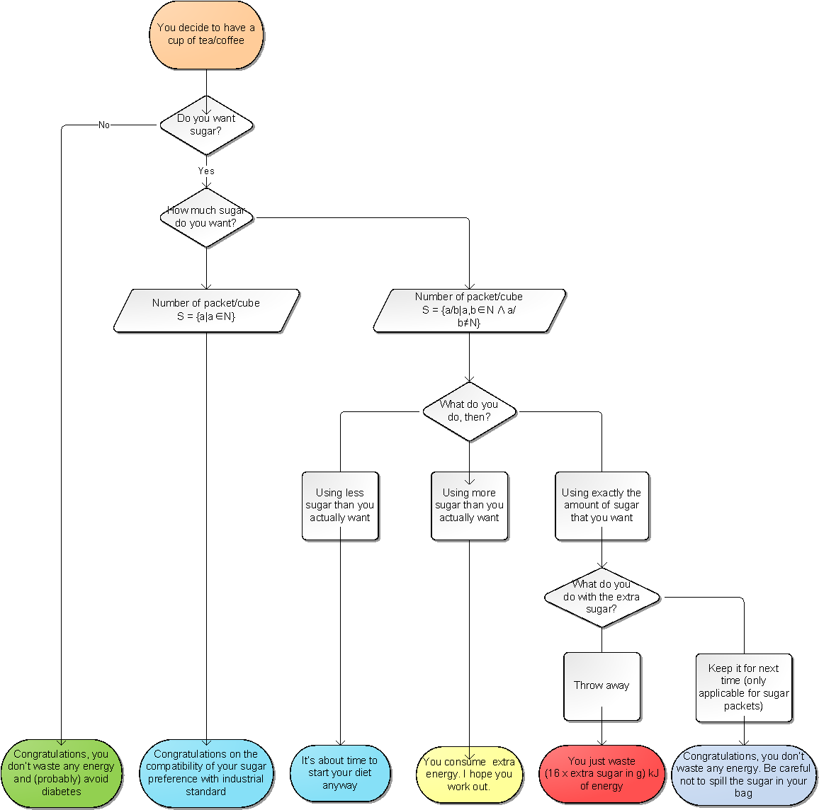
7. Due to the liberal sugar packaging, drinking tea or coffee in the Netherlands is an energy-wasting activity.
On average, Dutch people consume 6.7 kg of coffee and 0.98 kg of tea per person per year on a dry weight basis. Assuming one cup requires 7 g of roasted coffee, the daily consumption was 2.6 cups per person in 2013 (2.4 cups per person in 2014 according to Washington Post), making the Dutch one of the heaviest coffee drinkers in the world—number 1 or number 3 depending on the metric used. Tea consumption is much lower, less than one cup daily (based on 3 g of black tea per cup), only number 35 worldwide. However, I have seen my colleagues drink more than four cups during office hours alone.
Whether in restaurants/cafes or in offices, tea and coffee are often served with sugar in either ‘small’ packets or as sugar cubes. A typical sugar packet is 3-5 g, while sugar cubes have three different sizes: standard (4.4 gram), medium (3.9 gram) and small (3.1 gram). I sometimes put sugar in my drink, but 3 gram is at least twice as the amount that I use. I’m sure a lot of people feel the same. So here’s the flowchart of most possibilities of what you can do in this situation.




Tidak ada komentar:
Posting Komentar